业务范围
我司是专业生产汽车内饰模具、PU/EPP/EPS发泡模具、检具及工装和非标设备。主要是针对汽车顶棚、地毯、座椅、引擎盖隔音隔热、前围、仪表板、行李箱、衣帽架、左右侧围、轮罩、门板等零件的吸塑模、成型模、发泡模,冲切模、水切割、检具、胎具等。通过我们制作的模具来实现汽车内饰件的成型、发泡、冲切、水切割和检测。
成型模:我司技术人员根据产品的成分组成和功能,结合客户的技术要求,来决定不同的成型种类,包括吸塑成型、发泡成型和热压成型等。
发泡模:我司主要制作前围、地毯、座椅、头枕等内饰件产品的发泡模具,工艺主要采取铸造后CNC型面全加工,具体还会根据客户的技术要求。

冲切模:我司会根据产品的结构和精度要求,决定不同结构的冲切模具,结合先进的加工设备加工来保证模具的冲切功能和使用寿命。

检具:我司会根据各主机厂的要求,制作相应的检具来满足相应产品检测的需求,达到产品的检测合格率。

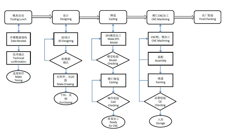
业务流程
